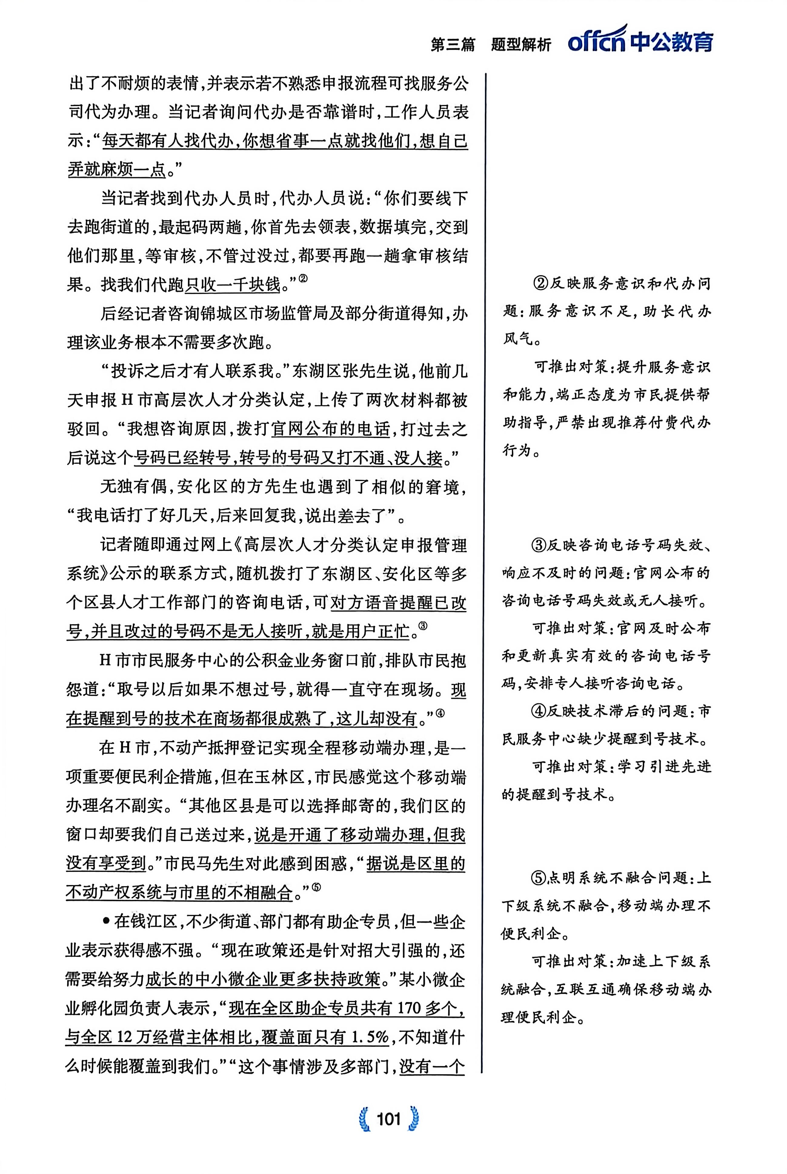
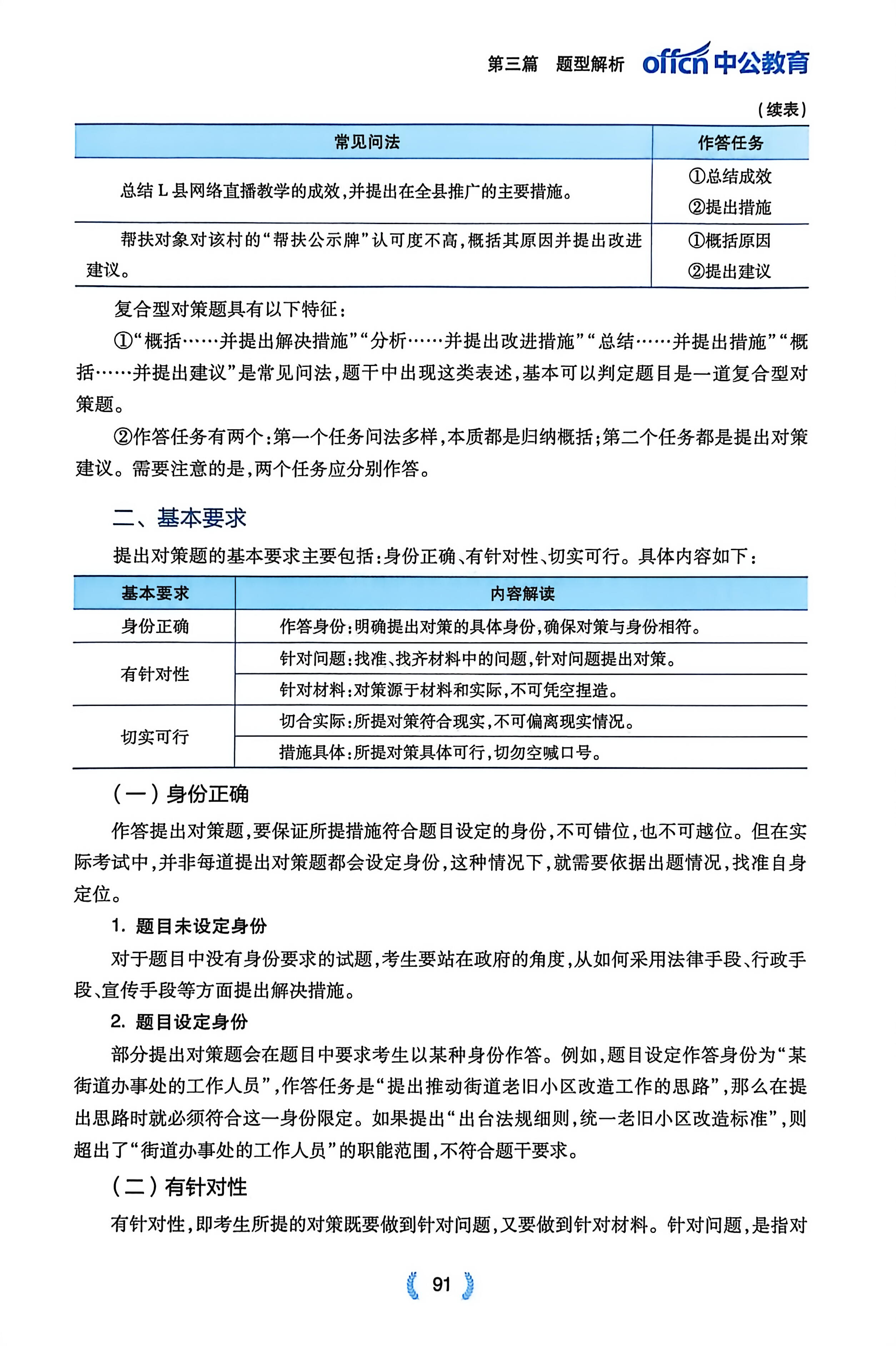
首页
秘书印象
秘书社区
材料定制
登录
注册
您当前所在位置:
网站首页
>>
公安申论
>> 对策建议题
【题型三】对策建议题
阅读数:155
文章字数:0
本文
注册
登录
后可收藏复制